Omnichannel Notifications
- Email
- SMS
- JavaScript
Info
Regulations require that you first register your number to use these resources to send SMS traffic to US and Canadian mobile destinations. If you are sending to Canada or the US and have not already done so, please see our documentation to register your Twilio phone number or Toll-Free number before you use this template.
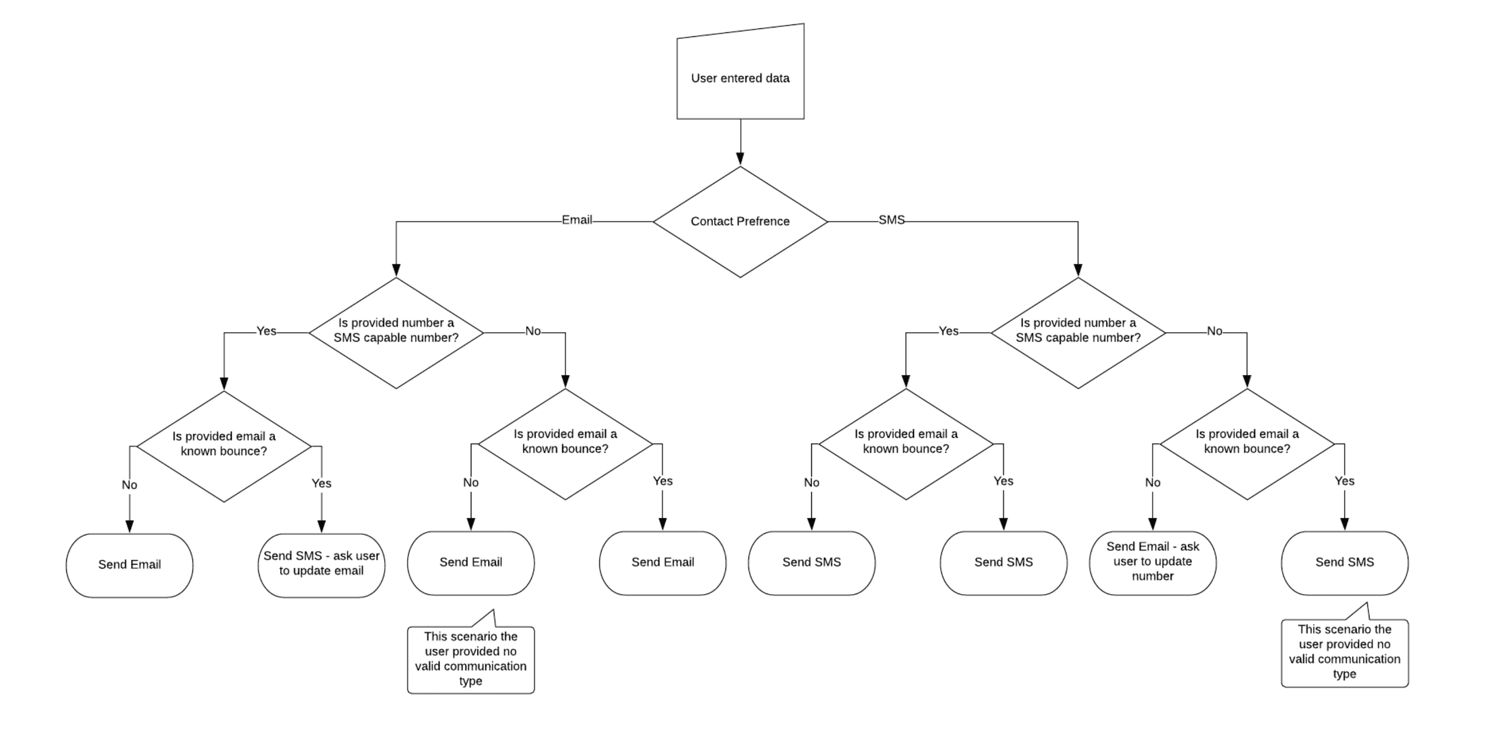
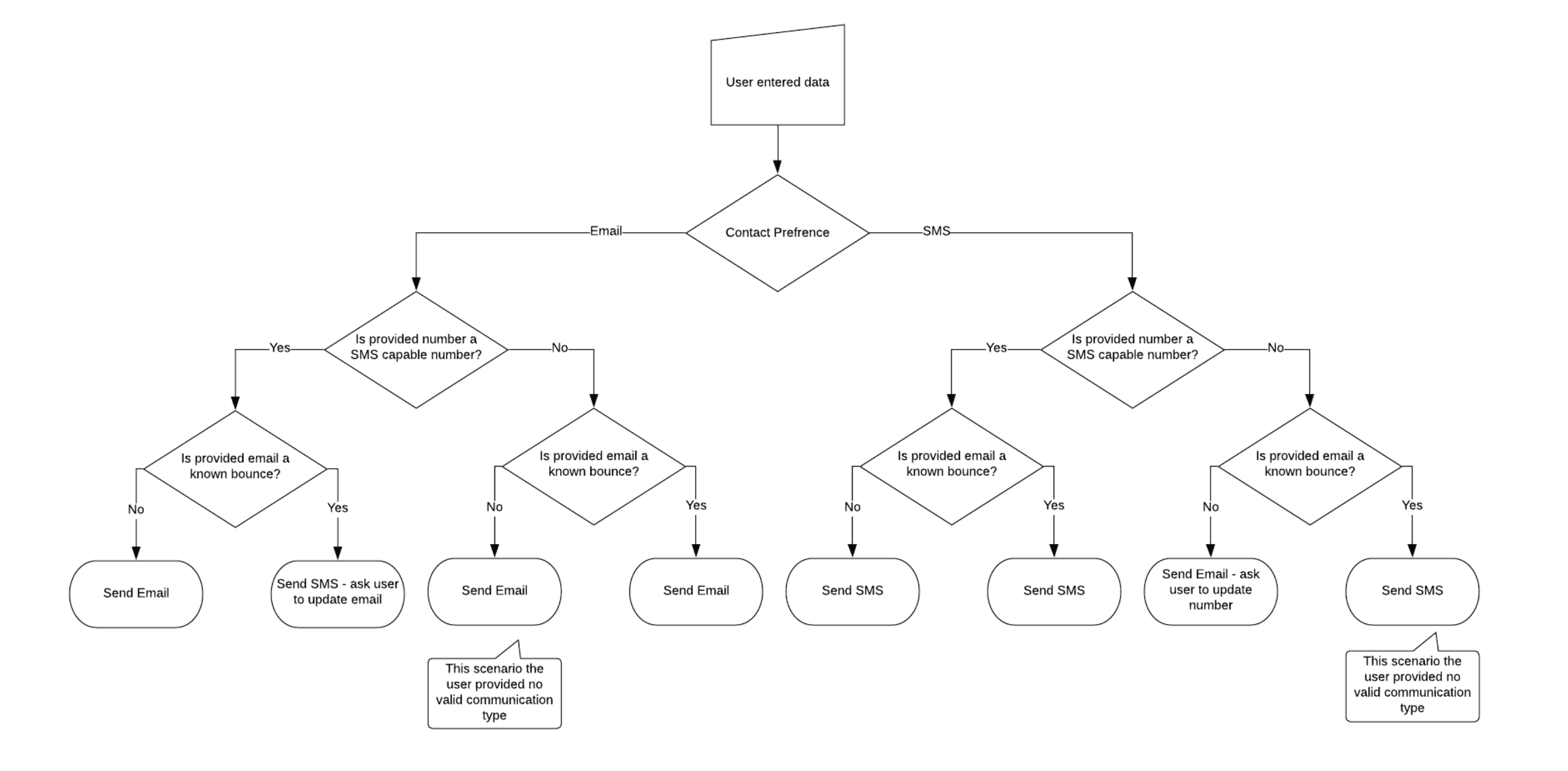
This app shows an example of a preference center allowing your user to choose from two messaging types (email and SMS) to receive communication from your brand. Additionally this will integrate with the Phone Number Lookup and Email Validation API to clean data entered by users.
- Users enter data on a webpage including first and last name, phone number, email address and contact preference (SMS or Email).
- This data is fed into a Studio Flow
- The Studio flow determines how the user's confirmation should be delivered based on their preference

- Get the code for this project
The code for this sample is available on GitHub to view and download.
- Get Twilio credentials
You will need an Account SID and Auth Token in order to run this code.
Checking for existing account...
- Set up the code sample locally
Follow the setup instructions in the README to get the sample up and running.